Ir para o conteúdo. | Ir para a navegação

Ferramentas Pessoais

Navegação

Você está aqui: Página Inicial / 2021 / MPDFT / Visão Organizacional e ambiente externo

Visão Organizacional e ambiente externo

Prioridades Institucionais

O Ministério Público do Distrito Federal e Territórios (MPDFT) tem, por atribuição, a proteção dos direitos do cidadão e da comunidade, a promoção da justiça e a redução de conflitos, a integração com a sociedade e a transformação social.

Na busca por uma cultura para resultados, por meio de uma efetividade operacional e do bem-estar organizacional, o MPDFT preza pelo compromisso com a transparência, a eficiência e a imparcialidade e prioriza, na execução de sua missão institucional, as diretrizes do Planejamento Estratégico alinhadas ao Plano de Gestão da procuradora-geral de Justiça.

Os temas incluídos no Relatório de Gestão permeiam os 18 macroprocessos finalísticos, de governança e de gestão, estabelecidos pela Instituição, e que dão suporte ao desdobramento da estratégia organizacional. 

Visão Geral do MPDFT

Ofícios

399

Circunscrições Judiciárias

16

Membros

366

Servidores

1784

Procuradores de Justiça

39

Promotores de Justiça

327

Núcleos e grupos

26

Regiões Administrativas

33

Fonte: Secretaria de Planejamento 2021. 


MPDFT em números

Tipo de Movimento Praticado

Feitos Físicos

Feitos Eletrônicos

Total

Ações Cíveis ajuizadas

97

707

804

Ações Criminais ajuizadas

192

23.352

23.544

Atendimentos ao público

36.809

3.113

39.922

Audiências/Sessões

1.470

42.169

43.639

Plenários do júri realizados

0

506

506

TAC/ Acordos firmados

653

5.452

6.105

Manifestações

8.961

544.984

553.945

Despachos

59.426

6.039

65.465

Alegações finais / Contestações / Réplicas

4

20.500

20.504

Recursos

29

21.921

21.950

Propostas de penas / Medidas / Remissão

3

7.133

7.136

Baixas

5.825

67.125

72.950

Ciências

19.851

475.269

495.120

Fonte: Assessoria de Estatística e Consolidação de Informações da Corregedoria-Geral do MPDFT 2021.  

 

Feitos Externos

Tipo de Feito Externo

Físicos

Eletrônicos¹

Total

Inquérito Policial

1.967

58.793

60.760

Termo Circunstanciado

0

43.750

43.750

Habilitação de Casamento

1.896

6

1.902

Retificação Extrajudicial de Registro Civil

3

945

948

Feito Judicial

4.373

102.507

106.880

Total

8.239

206.001

214.240

¹ As estatísticas pertinentes aos Inquéritos Policiais Eletrônicos e os Termos Circunstanciados Eletrônicos podem contemplar intimações recebidas pelo MPDFT em 2021, referentes a procedimentos físicos recebidos anteriormente e que, após serem digitalizados, foram recebidos novamente pelo MPDFT, como Feitos Eletrônicos em 2021. A Aest/CG segue trabalhando com a STI e a CExPE, para que o eventual efeito inflacionador seja desconsiderado e as estatísticas sejam corrigidas até o fim do 1° semestre de 2022.

 Fonte: Assessoria de Estatística e Consolidação de Informações da Corregedoria-Geral do MPDFT 2021.

 

Feitos internos

Tipo de Feito Interno

Total

Inquérito Civil Público

98

Procedimento de Investigação Criminal

95

Procedimento Preparatório

165

Procedimento Preparatório Eleitoral

0

Procedimento Administrativo

2.426

Notícia de Fato (NF) ¹

8.547

Total

11.331

¹Até 2020, os quantitativos de Notícias de Fato (NF) apresentados no presente relatório incluíam as comunicações de prisão em flagrante recebidas pelo MPDFT em formato físico. A partir de 2021, praticamente todas as comunicações de Auto de Prisão em Flagrante (APF) foram recebidas pelo MPDFT via Processo Judicial Eletrônico. Dessa forma, ao discriminar as NF cadastradas com a respectiva classe de NF, sem incluir as comunicações de APF, os valores pertinentes ao período entre 2017 e 2021 são: 10.294, em 2017; 11.907, em 2018; 10.060, em 2019; 8.113, em 2020 e 8.547, em 2021.

 Fonte: Assessoria de Estatística e Consolidação de Informações da Corregedoria-Geral do MPDFT 2021. 

 

Estatística sobre violência doméstica

Estatística

Total

Denúncias oferecidas

5.134

Requerimento de medidas protetivas

123

Requerimento de prisão

187

Fonte: Assessoria de Estatística e Consolidação de Informações da Corregedoria-Geral do MPDFT 2021.

 

Identificação do MPDFT

O Ministério Público do Distrito Federal e Territórios (MPDFT) é o ramo do Ministério Público da União (MPU) responsável por fiscalizar as leis e defender os interesses da sociedade do Distrito Federal e dos Territórios.

É instituição permanente, essencial à Justiça e responsável pela defesa da ordem jurídica, do regime democrático, dos interesses sociais e dos interesses individuais indisponíveis, de acordo com o art.127 da Constituição Federal, garantindo, mediante a adoção das medidas cabíveis, o respeito dos Poderes Públicos e dos serviços de relevância pública aos direitos assegurados pela Constituição (art. 2º da Lei Complementar nº 75/1993).

Os principais produtos e serviços ofertados pelo MPDFT para a sociedade do Distrito Federal são: a busca da cidadania fortalecida, os direitos individuais indisponíveis protegidos, a criminalidade combatida, o patrimônio público protegido, o meio ambiente preservado, a impunidade e corrupção combatidas, as crianças e adolescentes protegidos e as políticas públicas fiscalizadas e asseguradas.

 

Missão e Visão

Missão

Promover a justiça, a democracia, a cidadania e a dignidade humana, atuando para transformar em realidade os direitos da sociedade do Distrito Federal e dos Territórios”.

Visão

Consolidar-se como referência na proteção dos direitos do cidadão e na promoção da justiça, atuando com eficiência e transparência, a partir da integração com a sociedade”.

Fonte: Secretaria de Planejamento 2021.

 

Visão Estratégica do MPDFT 

 

Figura 1 - Mapa Estratégio MPDFT

Fonte: Secretaria de Planejamento 2021.

 

Fundamento Legal da Organização

 

Lei Complementar nº 75, de 20 de maio de 1993.

Dispõe sobre a organização, as atribuições e o estatuto do Ministério Público da União.

Resolução nº 090, de 14 de setembro de 2009.

Dispõe sobre as atribuições e a distribuição de processos nas Promotorias de Justiça e dá outras providências.

 

Resolução nº 64, de 27 de setembro de 2005.

Dispõe sobre as atribuições e a distribuição de processos nas Procuradorias de Justiça e outras providências.

 

Resolução nº 205, de 25 de setembro de 2015.

Dispõe sobre a implantação da Lei nº 13.024, de 26 de agosto de 2014 (Lei de Ofícios), no âmbito do Ministério Público do Distrito Federal e Territórios.

 

Regimento Interno do MPDFT.

Disponível em: www.mpdft.mp.br

Fonte: Secretaria de Planejamento 2021.

 

Estrutura Organizacional

 https://www.mpdft.mp.br/portal/index.php/conhecampdft-menu/organograma-menu/76-procuradoria-geral-de-justica-visao-geral

 

Organograma_MPDFT

 

Fonte: Secretaria de Planejamento 2021.

 

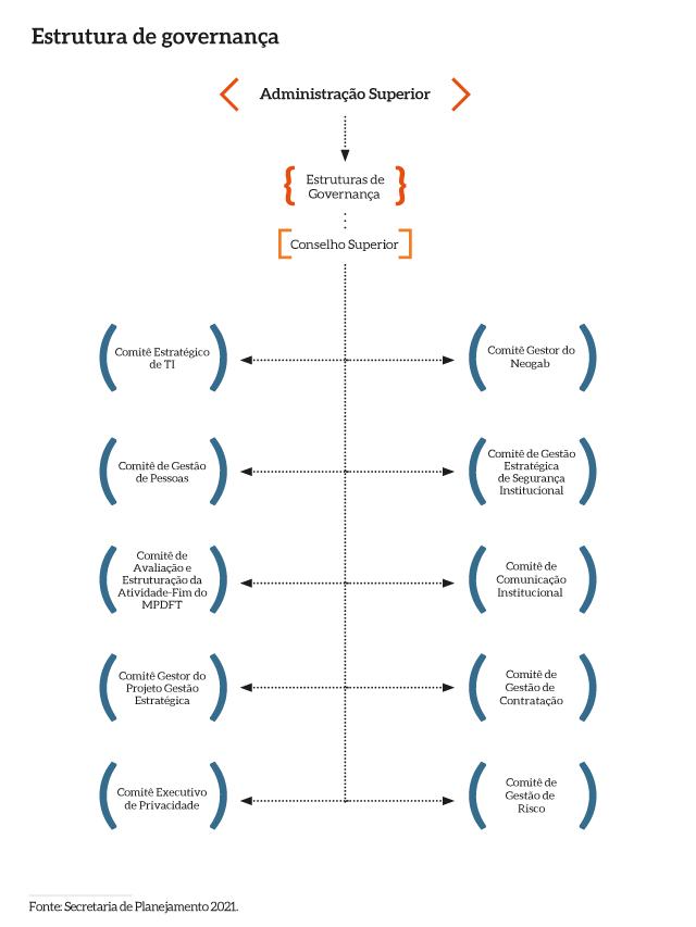
Estrutura de Governança

A Governança no MPDFT busca promover a direção, o monitoramento, a avaliação, a interação entre os colaboradores do Órgão e a definição das lideranças, estabelecendo os responsáveis e promovendo o alcance de resultados efetivos para a Instituição, por meio do alinhamento das ações ao Planejamento Estratégico Institucional, a fim de subsidiar a tomada de decisão da alta administração. 

Estrutura_Governanca_MPDFT_V3

 

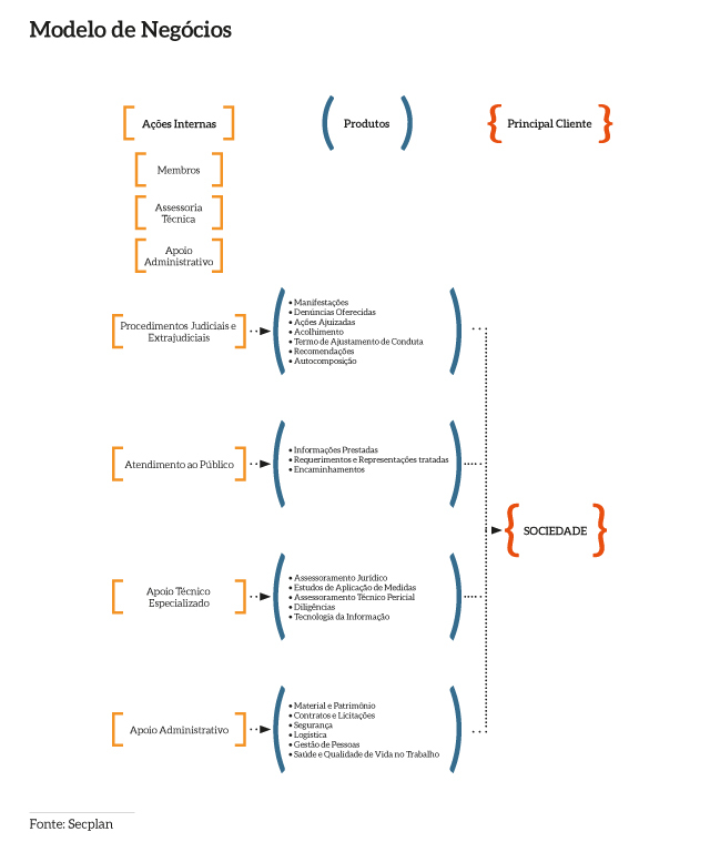
Modelo de Negócio

O modelo de processos de negócio utilizado no MPDFT é o BPMN (Business Process Model and Notation), que é uma notação que estabelece um padrão para representar os processos de trabalho graficamente, por meio de diagramas. Esse padrão possui um conjunto de símbolos e regras que permite modelar diferentes fluxos de processos, com vários níveis de detalhamento, abrangendo insumos, atividades e produtos. Esses conceitos e definições foram descritos e aprovados na Portaria Normativa nº 690, de 31 de julho de 2020, que definiu a metodologia em gestão de processos organizacionais no âmbito do MPDFT.

O valor gerado pelos macroprocessos institucionais e seus destinatários, bem como o diagrama de cadeia de valor, encontra-se na Cadeia de Valor do MPDFT a fim de proporcionar uma compreensão abrangente da visão geral organizacional da Instituição.

Modelo_Negocio_MPDFT

 

Cadeia de Valor

Considerando a missão e a estrutura organizacional do MPDFT, tomando como base as Resoluções nº 64, de 27 de setembro de 2005, e nº 90, de 14 de setembro de 2009 – que dispõem sobre as atribuições e a distribuição de processos nas Procuradorias, Promotorias de Justiça –, bem como o Regimento Interno, que define as atribuições da estrutura administrativa para a consecução dos seus objetivos institucionais, foi elaborada a Cadeia de Valor do MPDFT.

Em 2021, a Cadeia de Valor do MPDFT foi revisitada e serviu de base para a construção do novo Planejamento Estratégico Institucional (2022-2026).

Os processos organizacionais que compõem cada macroprocesso e os valores gerados estão elencados no diagrama da Cadeia de Valor, apresentada a seguir:  

 

 Figura 5 - Cadeia de Valor TCU

Fonte: Secretaria de Planejamento 2021.



Ambiente Externo

O MPDFT tem buscado pautar a sua atuação no estabelecimento de parcerias e agir em conjunto com a sociedade, além de estreitar relações e cooperar com organismos nacionais e internacionais.

 

Acordos de Cooperação e Contratos de Gestão

Os instrumentos legais relativos às parcerias firmadas podem ser acessados em: 

https://www.mpdft.mp.br/transparencia/index.php?item=convenios&resp=CONVENIOS

 

Principais canais de comunicação com a sociedade


CANAIS DE COMUNICAÇÃO PARA O RECEBIMENTO DE MANIFESTAÇÕES

Canal de Comunicação

Descrição/Endereço Eletrônico

Atendimento Pessoal

Efetuado, em dias úteis, das 12h às 18h, no edifício-sede do MPDFT – Sala 138, além do Serviço de Triagem, vinculado administrativamente a cada Coordenadoria Administrativa das cidades satélites e funcionalmente à Ouvidoria*.

Atendimento Telefônico

Efetuado, em dias úteis, das 12h às 18h, pelo contato 3343-6500.

Formulário Eletrônico

Encaminhados via site institucional do MPDFT (http://www.mpdft.mp.br/formulário).

Postal

Remetidas ao edifício-sede do MPDFT– Sala 138.

Urnas

Presentes nas Coordenadorias Administrativas das cidades satélites e em eventos do quais a Ouvidoria participa.

Correio Eletrônico

Enviadas ao e-mail: ouvidoria@mpdft.mp.br.

Fonte: Ouvidoria 2021.

* Atendimento presencial temporariamente suspenso em 2021.

 

CANAIS DE COMUNICAÇÃO PARA O RECEBIMENTO DE PEDIDOS DE INFORMAÇÃO

Canal de Comunicação

Descrição/Endereço Eletrônico

Atendimento Pessoal

Efetuado, em dias úteis, das 12h às 18h, no edifício-sede do MPDFT – Sala 138.

Formulário Eletrônico

Encaminhados via site institucional do MPDFT (http://www.mpdft.mp.br/formulariosic).

Correio Eletrônico

Enviados ao e-mail: sic@mpdft.mp.br.

Fonte: Ouvidoria 2021.


Ressalta-se que os canais de Pedidos de Informação acima são os mais utilizados. Segundo a própria Lei de Acesso à Informação (LAI), no meio de registro, prevalece a liberdade, in verbis, conforme a LAI, art. 10:

"art. 10. Qualquer interessado poderá apresentar pedido de acesso a informações aos órgãos e entidades referidos no art. 1o desta Lei, por qualquer meio legítimo, devendo o pedido conter a identificação do requerente e a especificação da informação requerida." (grifo nosso) 

Em 2021, a Ouvidoria do MPDFT realizou 11.509 atendimentos, o que representa uma média de 45,85 ocorrências por dia útil.

 

Comparativo dos Resultados dos Serviços da Ouvidoria - 2020-2021

Classe

2020

2021

Manifestações originárias

7.792

7.722

Manifestações derivadas

1.281

1.451

Atendimento da Central

2.224

2.158

Pedidos de Informação – SIC

223

178

Total

11.520

11.509

Fonte: Relatório Estatístico 2021. Secretaria de Tecnologia da Informação 2021.

Comparativo_Resultado_Ouvidoria_MPDFT

 

As manifestações originárias são aquelas que foram recebidas pelo Formulário Eletrônico, disponível na página institucional da Ouvidoria; por meio de contato pessoal no setor de atendimento da Ouvidoria; por contato telefônico; via correio eletrônico; pelas urnas; por via postal e provenientes do aplicativo MPDFT.

As manifestações derivadas são respostas às manifestações originárias oriundas de outros Ministérios Públicos, outras Ouvidorias e instituições externas e de unidades deste Ministério Público.

Os atendimentos da Central de Controle e Informações para Atendimento ao Cidadão são aqueles contabilizados pelas unidades descentralizadas do MPDFT (Coordenadorias das Cidades Satélites e outras).

Os pedidos de informação são aqueles destinados ao Serviço de Informações ao Cidadão (SIC/MPDFT), unidade localizada na Ouvidoria deste Ministério Público.

Essas e outras informações, sobre dados estatísticos e sobre os canais de atendimento, são divulgadas por meio de relatórios mensais, os quais são disponibilizados no sítio institucional da Ouvidoria (http://www.mpdft.mp.br/ouvidoria).

 

Participação da Sociedade em Processos Decisórios da Ouvidoria

A participação social pode ser verificada por meio das manifestações enviadas pelos manifestantes e cidadãos que sugerem alteração nas rotinas e nos processos de trabalho do MPDFT (nas manifestações classificadas como "sugestão").

login