Ir para o conteúdo. | Ir para a navegação

Ferramentas Pessoais

Navegação

Você está aqui: Página Inicial / 2023 / MPDFT / Visão Organizacional e ambiente externo

Visão Organizacional e ambiente externo

 Sumário

Identificação do MPDFT

Visão geral do MPDFT

MPDFT em Números

Missão e Visão

Fundamento Legal da Organização

Estrutura Organizacional

Estrutura de Governança

Modelo de Negócio

Cadeia de Valor

Ambiente Externo

 

[topo]

Identificação do MPDFT

 

O Ministério Público do Distrito Federal (MPDFT) é um dos quatro ramos do Ministério Público da União (MPU). É instituição permanente, essencial à Justiça e responsável pela defesa da ordem jurídica, do regime democrático, dos interesses sociais e dos interesses individuais indisponíveis de acordo com o texto constitucional, em seu art. 127. O MPDFT exerce função de extrema relevância ao Distrito Federal, onde a sua atuação promove mais equidade e justiça à sociedade.

O MPDFT tem seus valores pautados nas pessoas com prioridade, soluções criativas, resultados eficazes, diversidade e exercício constante da inclusão, sinergia entre pessoas, processos e estratégia, responsabilidade econômica e ambiental, valorização da unidade institucional e transparência com o compromisso público.

As promotorias de Justiça são as portas de acesso dos cidadãos ao Ministério Público para resolverem problemas em diversas áreas jurídicas, como infância e juventude, consumidor, crime, educação, infância, saúde, entorpecentes, família, meio ambiente, patrimônio público, entre várias outras. As promotorias atuam em 1ª Instância e estão presentes em 35 (trinta e cinco) regiões administrativas. Já as procuradorias de Justiça atuam na 2ª Instância e fiscalizam a aplicação da Lei nos processos de natureza cível e criminal perante o Tribunal de Justiça nas áreas de atuação Cível, Criminal, Criminais Especializadas e Procuradoria Distrital dos Direitos do Cidadão.

 

[topo]

Visão geral do MPDFT 

Ofícios

436

Circunscrições Judiciárias

16

Membros

3904

Servidores

1775

Procuradores de Justiça

46

Promotores de Justiça

344

Núcleos

10

Regiões Administrativas

35

Fonte: Secretaria de Planejamento, 2023. 

 

[topo]

MPDFT em Números 

Tipo de Movimento Praticado 2023

Feitos Físicos

Feitos Eletrônicos

Total

Ações Ajuizadas

3

24.802

24.805

Cíveis

3

1.635

1.638

Criminais

0

23.167

23.167

Atendimentos ao Público ¹

-

-

38.933

Audiências/Sessões

880

55.257

56.137

Plenários do Júri Realizados

0

656

656

TAC/ Acordos Firmados

22

5.321

5.343

Manifestações/Despachos

9.788

830.299

840.087

Manifestações

1.031

732.749

733.780

Despachos

8.757

97.550

106.307

Alegações Finais / Contestações / Réplicas

14

29.615

29.629

Recursos

39

32.231

32.270

Propostas de penas / Medidas / Remissão

0

8.615

8.615

Baixas / Ciências

8.078

640.866

648.944

Baixas

0

83.686

83.686

Ciências

8.078

557.180

565.258

¹ A maioria dos registros de atendimento ao público é efetuada de forma desvinculada aos procedimentos e, por isso, o quantitativo de atendimentos segue apresentado sem discriminação entre feitos físicos e eletrônicos.

Fonte: Assessoria de Estatística e Consolidação de Informações da Corregedoria-Geral do MPDFT, 2023.

 

Feitos externos  

Tipo de Feito Externo Novo 2023

Físicos

Eletrônicos

Total

Inquérito Policial

0

46.132

46.132

Termo Circunstanciado

0

44.664

44.664

Habilitação de Casamento ¹

358

0

358

Retificação Extrajudicial de Registro Civil

0

628

628

Feito Judicial

3.809

145.835

149.644

Total

4.167

237.259

241.426

¹ As estatísticas pertinentes às Habilitações de Casamento são preliminares tendo em vista a migração de sistemas de tramitação administrativa (SEI/Tabularium) ocorrida no MPDFT no decorrer de 2023. A AEST/CG segue trabalhando junto à STI e à CExPE para que o eventual subdimensinoamento seja corrigido até o fim do 1° semestre de 2024.

Fonte: Assessoria de Estatística e Consolidação de Informações da Corregedoria-Geral do MPDFT, 2023 

  

Feitos internos  

Tipo de Feito Interno Novo 2023

Físicos

Eletrônicos

Total

Inquérito Civil Público

14

208

222

Procedimento de Investigação Criminal

2

202

204

Procedimento Preparatório

19

454

473

Procedimento Preparatório Eleitoral

0

5

5

Procedimento Administrativo

52

4.381

4.433

Notícia de Fato

23

10.028

10.051

Total

110

15.278

15.388

Fonte: Assessoria de Estatística e Consolidação de Informações da Corregedoria-Geral do MPDFT, 2023.

 

Estatística sobre violência doméstica 

Violência Doméstica - 2023

Estatística

Total

Denúncias Oferecidas

5.995

Requerimento de medidas protetivas

147

Requerimento de prisão

360

Fonte: Assessoria de Estatística e Consolidação de Informações da Corregedoria-Geral do MPDFT, 2023.

 

[topo]

Missão e Visão

Missão

Promover a justiça, a democracia, a cidadania e a dignidade humana, atuando para transformar em realidade os direitos da sociedade do Distrito Federal e dos Territórios”.

Visão

Consolidar-se como referência na proteção dos direitos do cidadão e na promoção da justiça, atuando com eficiência e transparência, a partir da integração com a sociedade”.

Fonte: Secretaria de Planejamento, 2023.

 

[topo]

Fundamento Legal da Organização

- Lei Complementar nº 75, de 20 de maio de 1993 – Dispõe sobre a organização, as atribuições e o estatuto do Ministério Público da União.

https://www.planalto.gov.br/ccivil_03/leis/LCP/Lcp75.htm

- Resolução nº 090, de 14 de setembro de 2009 - Dispõe sobre as atribuições e distribuição de processos nas Promotorias de Justiça e dá outras providências.

https://www.mpdft.mp.br/portal/images/pdf/unidades/conselho_superior/resolucoes_vigor/res_090_conselho_superior_mpdft.pdf

- Resolução nº 64, de 27 de setembro de 2005 – Dispõe sobre as atribuições e distribuição de processos nas Procuradorias de Justiça e outras providências.

https://www.mpdft.mp.br/portal/images/pdf/unidades/conselho_superior/resolucoes_vigor/Res_64_alterada_pela_Res_293_de__26_Ago_2022.pdf

- Resolução nº 205, de 25 de setembro de 2015 – Dispões sobre a implantação da Lei nº 13.024, de 26 de agosto de 2014 (Lei de Ofícios), no âmbito do Ministério Público do Distrito Federal e Territórios

https://www.mpdft.mp.br/portal/pdf/unidades/conselho_superior/resolucoes_vigor/Res_205_Lei_de_Ofi%CC%81cios_Alterada_pelas_Res_266_268_276.pdf

  1. - Regimento Interno do MPDFT - (disponível em www.mpdft.mp.br)

https://www.mpdft.mp.br/portal/pdf/legislacao_normas/regimentointerno.pdferno (mpdft.mp.br)

 

[topo]

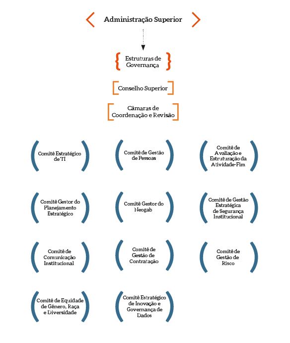
Estrutura Organizacional

A Portaria Normativa PGJ n. 804, de 11 de março de 2022 consolida o Regimento Interno do MPDFT que dispõe sobre a organização, o funcionamento e as atribuições das Unidades da Instituição.

 

Organograma_MPDFT_V2.png

Fonte: Secretaria de Planejamento, 2023

 

[topo]

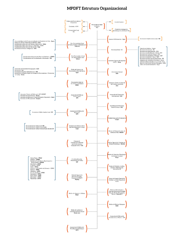
Estrutura de Governança 

A estrutura de governança do MPDFT busca fomentar a maturidade das práticas e dos processos e tomada de decisão da Administração Superior dentro da visão estratégica, da gestão de riscos e controles internos, de supervisão da gestão, objetivando os resultados para a sociedade, além de possibilitar avaliar as suas necessidades e expectativas legítimas que devem ser consideradas na definição da estratégia de gestão institucional.

A Governança no MPDFT é formada pelo Conselho Superior, Câmaras de Coordenação e Revisão, Corregedoria e Comitês que buscam subsidiar a tomada de decisão da alta administração, promovendo a direção, monitoramento, avaliação, interação das unidades do órgão e propiciando o alcance de resultados efetivos por meio do alinhamento das ações ao Planejamento Estratégico Institucional. 

  Estruturas de Governança-final.JPG

 Fonte: Secretaria de Planejamento, 2023. 

[topo]

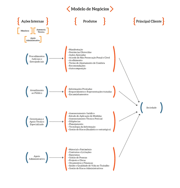
Modelo de Negócio

O modelo de processos de negócio utilizado no MPDFT tem como base a sua Cadeia de valor no qual é definido o valor gerado pela Instituição para a sociedade, subsidiado pelos macroprocessos institucionais e objetivando proporcionar uma compreensão abrangente da visão geral organizacional da Instituição. 

 MPDFT-Modelo-de-Negocios.png

 Fonte: Secretaria de Planejamento, 2023

 

[topo]

Cadeia de Valor

A Cadeia de Valor é um importante instrumento estratégico de gestão que possibilita compreender a estruturação dos seus processos de trabalho ponta a ponta, que geram e agregam valor durante todo o seu fluxo de atuação, para o cumprimento da missão institucional e para a sociedade. Ela foi a base para a construção do novo Planejamento Estratégico Institucional 2022-2026.

Os processos organizacionais que compõem cada macroprocesso e os valores gerados estão elencados no diagrama da Cadeia de Valor, a seguir: 

https://www.mpdft.mp.br/portal/images/planejamento_estrategico/cadeia_de_valor_nova.pdf

 

[topo]

Ambiente Externo

O MPDFT busca fortalecer o estabelecimento de parcerias e atuação conjunta com a sociedade, além de estreitamento e cooperação com organismos nacionais e internacionais.

Acordos de cooperação e convênios

No ano de 2023, foram celebrados 23 (vinte e três) acordos nas diversas temáticas. Segue abaixo quadro com o quantitativo de acordos celebrados e sua vinculação aos objetivos estratégicos. Os acordos podem ser consultados pelo link: https://www.mpdft.mp.br/portal/index.php/pgj/15534-acordos-cooperacao-tecnica-2023

Relativamente aos convênios e termos congêneres, foram firmados 31 (trinta e um) instrumentos, que podem ser acessados pelo link:

 

https://www.mpdft.mp.br/transparencia/index.php?item=convenios&resp=CONVENIOS&tipoCriterio=n%C3%BAmero+do+conv%C3%AAnio&criterio=%2F2023&tela=1&iAno=2023&iMes=12

 

Recomendações expedidas pelo MPDFT

No exercício, foram expedidas 35 (trinta e cinco) recomendações, pelas diversas unidades do MPDFT, visando a Proteção dos Direitos do Cidadão e da Comunidade e cumprimento das políticas públicas.

Essas recomendações estão alinhadas aos objetivos estratégicos “Fomentar o controle realizado pela sociedade na fiscalização dos recursos públicos e na implementação de políticas públicas”, “Fomentar atuação cível integrada para a elaboração de políticas públicas” e “Fomentar o Controle pela sociedade para o aprimoramento da Fiscalização dos recursos públicos”.

As recomendações podem ser consultadas na página do MPDFT:

https://www.mpdft.mp.br/portal/index.php/mpdft-acao/recomendacoes-menu

 

Principais canais de comunicação com a sociedade 

Internet 

O portal do MPDFT é uma fonte estratégica de informação ao cidadão e divulgação, não apenas das atribuições institucionais, como também dos resultados alcançados.

Na aba “Espaço Cidadão”, localizada na página principal do MPDFT, estão concentradas as principais informações de interesse de todas as pessoas que procuram os serviços da instituição, ampliando e facilitando o acesso. No Espaço Cidadão, é possível conhecer um pouco mais o MPDFT e seus serviços, acessar os dados de contato das unidades e verificar as dúvidas mais frequentes. É uma grande oportunidade de ampliar o conhecimento por meio dos cursos a distância disponibilizados gratuitamente e do acesso às cartilhas produzidas pelo MPDFT.

Também é possível realizar consulta de andamento de processos, emitir certidão de nada-consta, acessar o SEI – Usuários Externos, conhecer a rede de serviços, dar início ao procedimento para investigação de paternidade, acessar o formulário da Ouvidoria, entre outros. Para aqueles que possuem acesso ao cadastro no gov.br, a página também permite consulta aos procedimentos extrajudiciais, por meio da ferramenta Prexel e ao Serviço de Informação ao Cidadão.

Em 2023, foi publicado o Manual de Atendimento ao Público do MPDFT, acessível na Biblioteca Digital da Produção Intelectual do MPDFT, pelo link:

https://producaointelectual.mpdft.mp.br/jspui/bitstream/123456789/1108/1/manual_atendimento_publico_MPDFT.pdf.

Com o Manual, o MPDFT deu mais um passo para aprimorar os procedimentos adotados e uniformizar o serviço oferecido à população, norteando o trabalho de membros, servidores e colaboradores que recebem as demandas do público. Para tanto, o Manual oferece informações sobre estratégias para um atendimento de excelência, tipos de atendimentos, possíveis encaminhamentos internos ou a instituições das redes locais, entre outras informações que envolvem o ciclo do atendimento. Um olhar atento foi lançado para os atendimentos especiais, com informações sobre atenção às vítimas de violência de gênero e diversidade.

Em termos jornalísticos, foram publicadas matérias com destaque para temas como saúde, tribunal do júri, projetos e ações da administração superior, defesa do patrimônio público e dos direitos do cidadão, além da divulgação do trabalho institucional, por meio do atendimento à imprensa.

Dentre os principais assuntos que deram grande visibilidade ao MPDFT nos veículos de imprensa, destacam-se a atuação nos desdobramentos dos atos antidemocráticos de 08/01/2023, e a realização de coletiva de imprensa para a divulgação da denúncia ajuizada pela 1ª Promotoria de Justiça do Tribunal do Júri de Planaltina contra cinco pessoas envolvidas no crime que ficou conhecido como “A chacina do DF”. Outros temas com relevante interesse público e que se obteve retorno, com ampla e positiva cobertura da imprensa, foram o lançamento do Mapa Social da Saúde, os mutirões de atendimento do Pai Legal e o videocast temático sobre estelionato amoroso.

 

Projeto “Atendimento ao Público: um compromisso de todos” 

Projeto conduzido pela Assessoria de Políticas de Atendimento ao Público da Procuradoria-Geral de Justiça, que conta com o auxílio de Grupo de Trabalho designado para esse fim. Dentre as metas estabelecidas para o aprimoramento do atendimento ao público no MPDFT, têm-se:

Implementar espaço físico específico e equipado para atendimento ao público nas unidades do MPDFT;

Estruturar, em cada unidade, serviço para acolhimento, triagem e encaminhamento do cidadão;

Implementar um sistema unificado de atendimento ao público que permita o registro, por escrito ou qualquer outro meio hábil, a conferir transparência e publicidade à atividade ministerial.

Em 2023, para garantir acolhimento, acessibilidade, confiabilidade e segurança ao cidadão atendido pela instituição, o MPDFT projetou espaços específicos e equipados para o atendimento ao público. Os ambientes contam com:

- Espaço Cidadão: sala de atendimento presencial, equipada com câmera para a gravação dos atos de instrução em cumprimento à Recomendação CNMP nº. 92/2022;

- Espaço Digital: sala destinada a garantir acessibilidade ao cidadão que não possui acesso à internet para participar de atos processuais, como audiências de Acordo de Não Persecução Penal realizadas virtualmente. Ademais, o espaço visa a integração entre as unidades do MPDFT. Caso a demanda apresentada não seja da unidade a que compareceu o cidadão, poderá ele ser atendido imediatamente por videoconferência pela unidade com atribuições para tal, de forma a dispensar o seu deslocamento;

- Brinquedoteca;

- Sala de Espera.

Os espaços foram implementados nas seguintes unidades do MPDFT: São Sebastião, Planaltina, Ceilândia, Samambaia, Gama, Taguatinga, Brasília II e Paranoá. A implementação seguirá no ano de 2024, alcançando todas as unidades da Instituição.

Para garantir a padronização, a Portaria Normativa PGJ nº. 909/2023 instituiu a utilização do Sistema Eletrônico de Informações – SEI/MPDFT para o registro do atendimento ao público no âmbito do MPDFT. Em vigor desde 12 de junho de 2023, a portaria estabeleceu que os registros de atendimento serão realizados por meio de formulários aprovados no âmbito do projeto "Atendimento ao Público: um compromisso de todos" e registrados como Processo SEI - Atendimento ao Público ou Atendimento ao Público-Sigiloso, conforme o caso.

A forma de registro e de uso dos formulários são apresentados no Manual de Registro do Atendimento ao Público, também lançado em 2023. Destaca-se a possibilidade de acompanhamento direto pelo cidadão atendido sobre as providências adotadas em razão de seu atendimento por meio da ferramenta de acesso externo. Em 2023, foram registrados 35.678 atendimentos ao público.

 

Pesquisa de Satisfação

Com a Portaria Normativa PGJ nº. 878, de 08 de fevereiro de 2023, foi implementada a Pesquisa de Satisfação do Atendimento no âmbito do MPDFT. A pesquisa pode ser preenchida em formulário físico ou eletrônico e está acessível em Libras. Todas as unidades do órgão que prestam serviços ao cidadão estão equipadas com as urnas para recebimento dos formulários.

Os primeiros resultados da pesquisa podem ser acessados na página da Pesquisa de Satisfação, disponível no Espaço Cidadão, no site do MPDFT, pelo link:

https://www.mpdft.mp.br/portal/index.php/espaco-cidadao/14327-pesquisa-satisfacao

 

YouTube, Instagram, Facebook, Twitter e Threads 

O número de seguidores do perfil do MPDFT nas redes sociais tem aumentado constantemente ao longo dos últimos anos, contando, atualmente, com mais de 60 mil seguidores. Foram produzidos 180 (cento e oitenta vídeos) sobre diversos temas de atuação do órgão. Entre esses, destacam-se:

- Seis episódios do "MP que a gente conta", podcast institucional que foi reformulado e passou a ser produzido em formato de videocast, com 1970 visualizações no YouTube e os posts e trechos de vídeos usados para a sua divulgação alcançaram mais de 30 mil contas no Instagram;

- Eleição para os Conselhos Tutelares, em que foram publicados cards informativos e um vídeo, com o objetivo de informar aos cidadãos e incentivar sua participação no processo eleitoral, em que foram alcançadas 20.872 contas no Instagram;

- Divulgação de diversas atuações do órgão, como os mutirões do projeto “Pai Legal” em diferentes localidades do DF, atingindo 14 mil contas no Instagram;

- Campanha voltada para a conscientização da sociedade sobre desafios e possíveis soluções "21 Dias de Ativismo pelo Fim da Violência contra a Mulher", com mais de 11 mil contas no Instagram.

 

Ouvidoria 

A Ouvidoria do MPDFT tem como principais canais de recebimento de manifestações os atendimentos presencial e telefônico, o correio e o formulário eletrônicos.

A Ouvidoria recebe, examina e encaminha as manifestações, que englobam reclamações, críticas, apreciações, comentários, elogios, sugestões, além dos Pedidos de Informações oriundos da Lei de Acesso à Informação (Lei nº 12.527/2011).

Quanto ao prazo de resposta, é feito o encaminhamento de todas as manifestações para os órgãos de execução em até 5 (cinco) dias, contados do primeiro dia útil seguinte ao respectivo cadastro e classificação, conforme estabelecido no Regimento Interno (Resolução CSMPDFT 309/2023).

Em relação aos resultados desse ano, foram recebidas, analisadas e tratadas 9703 manifestações, conforme dados apresentados, a seguir:

  

Manifestações Recebidas - MPDFT 2023

Mês

Quantidade

Janeiro

571

Fevereiro

513

Março

1012

Abril

591

Maio

727

Junho

924

Julho

745

Agosto

893

Setembro

1104

Outubro

1163

Novembro

792

Dezembro

668

Fonte: Ouvidoria, 2023. 

MPDFT_p16_Manifestações-Recebidas-MPDFT-2023.png 

 

 

Distribuição de Manifestações por Classe

Classe

Quantidade

Reclamações

1501

Críticas

59

Sugestão

176

Solicitação de Providências e/ou Informação

2001

Elogios

95

Representações

5871

Fonte: Ouvidoria, 2023.

MPDFT_p17a_Distribuiaoo-de-Manifestacoes-por-Classe_v1.png

 

 

 

Meios de Recebimento

Meio de recebimento

Quantidade

Correio eletrônico

1596

Contato pessoal

929

Contato telefônico

1042

Formulário eletrônico

6136

Fonte: Ouvidoria, 2023.

MPDFT_p17b_Meios-de-Recebimento_v1.png

 

 

Assuntos Demandados

Assunto

Quantidade

Acessibilidade

14

Administração e Funcionamento do Ministério Público

162

Atuação de Membros ou Servidores

132

Concurso Público

879

Consultas e Dúvidas jurídicas

205

Consumidor

400

Controle Externo da Atividade Policial

166

Crimes

1041

Demandas Alheias à Competência do Ministério Público

353

Discriminação de Gênero, Etnia, Condição Física, Social ou Mental

200

Educação

543

Eleitoral

33

Execução Penal

334

Idoso

156

Improbidade Administrativa

475

Infância e Juventude

446

Meio Ambiente

247

Outros

1620

Residência na Comarca e Lotação de Membros

421

Saúde

886

Serviços Públicos

543

Sindical e Questões Análogas

48

Violência Doméstica

81

Não Informado/Lei de Acesso à Informação

318

Fonte: Ouvidoria, 2023.

 MPDFT_p17c_Assuntos-Demandados.png

 

 

 

Encaminhamentos

Destino

Quantidade

Águas Claras

200

Brasília e Brasília II

4581

Brazlândia

86

Ceilândia

570

Gama

325

Guará

359

Núcleo Bandeirante

113

Paranoá

193

Planaltina

270

Recanto das Emas

117

Riacho Fundo

148

Samambaia

259

Santa Maria

257

São Sebastião

347

Sobradinho

262

Taguatinga

526

Fonte: Ouvidoria, 2023.

MPDFT-Pag_18_Encaminhamentos.png 

 

Em 2023, foi implementado, sem custos adicionais, o sistema Audívia, fruto da parceria com o Ministério Público do Estado de Pernambuco, a partir da assinatura do Termo de Cessão para recebimento, classificação, análise e encaminhamento das manifestações. Essa ação aprimorou os processos institucionais e deu maior celeridade à análise e ao encaminhamento de manifestações, possibilitando a confecção de um painel com dados gerenciais que subsidiarão a tomada de decisões e aumentarão o grau de transparência e assertividade da informação.

Quanto à Lei de Acesso à Informação (LAI), os pedidos foram atendidos pelo Serviço de Informação ao Cidadão (SIC), cujo tratamento é realizado por um setor específico desta unidade. Em 2023, foram tratados 151 pedidos de informação pelo sistema vinculado ao gov.br.

No mês de setembro, foi instituída a Ouvidoria das Mulheres do Ministério Público do Distrito Federal e Territórios, um canal especializado para atender mulheres que sofreram ou estão em situação de violência (física, psicológica, sexual, patrimonial, na internet e redes sociais, no trabalho, no ambiente público ou privado, política) e que desejam ajuda para denunciar, buscar informações, fazer elogio ou sugestão. Esse serviço conta com canais exclusivos de atendimento, com acolhida qualificada, para poder melhor atender as mulheres em situação de vulnerabilidade, com sala de escuta humanizada, um local pensado e disponibilizado para atender os casos mais sensíveis de recepção ao cidadão e à cidadã.

 

Carta de Serviços:

No ano, foi instituída comissão para a revisão/atualização da Carta de Serviços ao Cidadão no âmbito do órgão, por meio da Portaria nº 630, de 03 de julho de 2023, com a contribuição articuladora e executiva da Ouvidoria, que coordenou o levantamento de informações junto a todas as repartições do MPDFT, para o mapeamento dos serviços prestados pela instituição à sociedade e procedeu à revisão e à atualização do conteúdo da Carta, procurando adequá-la à Resolução nº 86/2012 - CNMP. O conteúdo pode ser acessado pelo link:

https://www.mpdft.mp.br/portal/images/pdf/imprensa/cartilhas/carta_servicos_mpdft.pdf

 

Outros Canais de Comunicação: obtenção de certidão eletrônica, campanhas, serviços.

A Ouvidoria participou de diversos eventos itinerantes que visaram construir um relacionamento mais próximo com a sociedade, podendo ser destacados, o Programa “GDF mais perto do Cidadão” e os da TV Record, o “Record nas Cidades”, com equipe para o cadastramento de demandas, em um movimento que a Ouvidoria vai até o cidadão, melhorando a disponibilidade do serviço.

Ingressou, também, como membro cofundador na Rede Ouvir, que abrange as Ouvidorias do DF, com o objetivo de integrar todas as Ouvidorias e desburocratizar o acesso do cidadão aos órgãos participantes.

Vale destacar, ainda, que o Portal da Ouvidoria no site do MPDFT foi reformulado, com aprimoramento da navegabilidade e da disponibilidade das informações, no afã de garantir maior clareza na comunicação com o cidadão.

A Ouvidoria, entretanto, não presta o serviço de emissão de certidões eletrônicas, ficando essa função, como pertinente à natureza do processo, a cargo dos órgãos destinatários dos encaminhamentos das manifestações. 

login