Visão Organizacional e Ambiente Externo
Sumário
Visão geral organizacional e ambiente externo
Missão e Visão (Estratégia Organizacional)
Onde atuamos
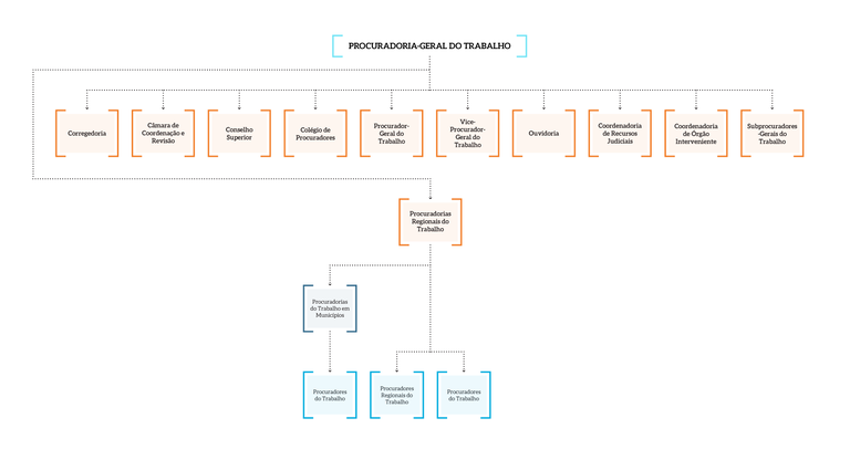
O Ministério Público do Trabalho (MPT) está presente em todo território nacional e estruturado em Procuradoria-Geral do Trabalho (PGT), 24 Procuradorias Regionais do Trabalho (PRTs) e 100 Procuradorias do Trabalho nos Municípios (PTMs).
Legenda: PRTs onde atuamos
O Ministério Público do Trabalho (MPT) é um dos ramos do Ministério Público da União (MPU), instituição permanente e essencial à função jurisdicional do Estado, com autonomia funcional e administrativa. Tem como atribuição fiscalizar o cumprimento da legislação trabalhista quando houver interesse público, procurando regularizar e mediar as relações entre empregados e empregadores.
O texto constitucional estabeleceu como missão geral do órgão defender a ordem jurídica, o regime democrático e os interesses sociais e individuais indisponíveis no âmbito das relações de trabalho, contribuindo para a proteção dos interesses difusos, coletivos e individuais indisponíveis e para a concretização dos ideais democráticos e da cidadania.
São atribuições do MPT promover a ação civil pública na Justiça do Trabalho para a defesa de interesses coletivos, quando desrespeitados direitos sociais constitucionalmente garantidos aos trabalhadores; manifestar-se durante o processo trabalhista, quando entender que ali existe interesse público; ser árbitro ou mediador em dissídios coletivos; fiscalizar o exercício do direito de greve nas atividades essenciais; ajuizar as ações necessárias à defesa dos direitos de menores, incapazes e índios, derivados das relações de trabalho; recorrer das decisões da Justiça do Trabalho nos processos em que for parte e naqueles em que atua como fiscal da lei. Assim como os demais ramos do Ministério Público, o MPT também age para resolver conflitos administrativamente (fora dos processos que correm na justiça). Ao receber denúncias ou por ato próprio, pode instaurar inquéritos civis e outros procedimentos administrativos, notificar as partes envolvidas para que compareçam a audiências, forneçam documentos e outras informações necessárias.
Missão e Visão (Estratégia Organizacional)
Missão: Defender a ordem jurídica, o regime democrático e os interesses sociais e individuais indisponíveis para a efetivação dos direitos fundamentais do trabalho.
Visão: Ser referência como instituição promotora do trabalho digno e do desenvolvimento socialmente sustentável.
Valores: Autonomia Institucional, Legalidade, Transparência, Comprometimento, Proatividade, Ética, Resiliência, Sustentabilidade, Resolutividade, Unidade e Independência Funcional.
Fundamento legal da organização
|
Normativo
|
Descrição
|
|
Dispõe sobre a organização, as atribuições e o estatuto do Ministério Público da União.
|
|
|
Dispõe sobre o Regimento Interno do Conselho Superior do Ministério Público do Trabalho. |
|
|
Dispõe sobre a criação, composição, atribuições e funcionamento de Subcâmaras de Coordenação e Revisão no âmbito do Ministério Público do Trabalho.
|
|
|
Estabelece a organização das unidades e a fixação das atribuições dos ofícios no âmbito do Ministério Público do Trabalho.
|
|
|
Dispõe sobre a criação, composição, atribuições e funcionamento das Coordenadorias Temáticas Nacionais.
|
|
|
Dispõe sobre o Regimento Interno da Câmara de Coordenação e Revisão do Ministério Público do Trabalho; altera a Resolução CSMPT nº 130, de 04 de outubro de 2016 e dá outras providências.
|
|
|
Dispõe sobre o Regimento Interno da Corregedoria do Ministério Público do Trabalho e dá outras providências.
|
|
|
Regulamenta Grupo Especial de Atuação Finalística (GEAF).
|
|
|
Institui o Regimento Interno Administrativo do Ministério Público do Trabalho.
|
|
|
Cria os Grupos de Atuação Especial Trabalhista no âmbito do Ministério Público do Trabalho e dá outras providências.
|
|
|
Altera a Portaria que instituiu o Regimento Interno Administrativo do MPT.
|
|
|
Altera a Portaria que instituiu o Regimento Interno Administrativo do MPT.
|
|
|
Fixa as diretrizes de implementação da Resolução CSMPT nº 185/2021.
|
|
|
Altera a Portaria que instituiu o Regimento Interno Administrativo do MPT.
|
|
|
Disciplina a formação e o funcionamento os Grupos Especiais de Atuação Finalística – GEAFs no âmbito do Ministério Público do Trabalho.
|
|
|
Altera o Temário Unificado do MPT.
|
|
|
Altera a Resolução CSMPT nº 185/2021, que cria os grupos de Atuação Especial Trabalhista (GAET) no âmbito do Ministério Público do Trabalho e dá outras providências.
|
|
|
Altera e consolida a Portaria PGT nº 739, de 05 de dezembro de 2016, que instituiu o Sistema Integrado de Governança da Gestão Estratégica do Ministério Público do Trabalho – SIGGE.
|
|
|
Altera a Portaria que instituiu o Regimento Interno Administrativo do MPT.
|
|
|
Altera a Portaria PGT nº 739, de 05 de dezembro de 2016, que instituiu o Sistema Integrado de Governança da Gestão Estratégica do Ministério Público do Trabalho – SIGGE.
|
|
|
Altera a Portaria que instituiu o Regimento Interno Administrativo do MPT.
|
|
|
Altera a Portaria que instituiu o Regimento Interno Administrativo do MPT.
|
|
|
Regulamenta o Ato Conjunto PGR/CASMPU nº 1, de 17 de maio de 2023, no âmbito do Ministério Público do Trabalho, e dá outras providências.
|
Modelo de negócio
Entende-se por modelo de negócio um sistema que descreve como a organização gera e entrega valor às partes interessadas por meio da transformação de insumos (capitais, recursos, demandas) em produtos e resultados. Essa transformação ocorre por meio dos processos de negócio do órgão, norteados pela estratégia organizacional, e tem o fito de gerar e entregar valor para a sociedade, cumprindo a sua missão institucional.
No MPT, os seus grandes processos de negócio foram divididos em Macroprocessos Finalísticos e Macroprocessos Gerenciais. Consideram-se macroprocessos finalísticos aqueles relacionados às atividades-fim do MPT, necessários ao cumprimento de sua missão e que agregam valor à sociedade diretamente. Já os macroprocessos gerenciais são processos ligados à estratégia da organização e ao seu funcionamento, relacionam-se à formulação de políticas e ao estabelecimento das diretrizes traçadas pela instituição, visando ao alcance das suas metas.
Na tabela a seguir, consta detalhamento dos macroprocessos e correlação com alguns produtos/serviços gerados:
|
MACROPROCESSOS FINALÍSTICOS
|
|||
|
Macroprocessos |
Descrição do Macroprocesso
|
Alguns Produtos e Serviços
|
Principais Clientes/ Beneficiados
|
|
Realizar coordenação e revisão da atuação de membras e membros e órgãos do MPT
|
Promove a integração e a coordenação dos órgãos institucionais do MPT; Encaminha informações técnico-jurídicas aos órgãos institucionais do MPT; Decide os conflitos de atribuição entre os órgãos do MPT.
|
Órgãos institucionais integrados; Conflitos de atribuição entre os órgãos solucionados; Distribuição de processos.
|
Direto: membras e membros
Indireto: cidadãos |
|
Atuar por instrumentos estratégicos na defesa dos direitos fundamentais do trabalho
|
Promove a atuação estratégica de membros, órgãos e unidades do MPT por meio de Ações Permanentes, Projetos, Grupos de Trabalho, Grupos Especiais de Atuação Finalística e Forças-Tarefas.
|
Atuação estratégica com repercussão social relevante; Alcance de resultados inovadores; Unidade de tratamento em situações complexas; Enfrentamento concentrado de questões específicas.
|
Cidadãos
|
|
Atuar como órgão agente na defesa dos direitos fundamentais do trabalho
|
Atuação judicial e extrajudicial (investigação de feitos com irregularidades trabalhistas, agente de articulação social, incentivando e orientando os setores não-governamentais e governamentais na execução de políticas de elevado interesse social).
|
Recebimento de denúncias; Extrajudicial: Termo de Ajustamento Conduta; Instauração de procedimentos investigatórios; Inquéritos Civis Públicos; Audiência; Mediações; Judicial: Ações Civis Públicas e outras.
|
Cidadãos
|
|
Atuar como órgão interveniente na defesa dos direitos fundamentais
|
Desempenha papel de fiscal da lei para intervir nos feitos judiciais em curso nos quais haja interesse público a proteger, bem como atuar em casos de competência originária dos tribunais.
|
Pareceres em processos de competência da Justiça do Trabalho; Recursos; Atuação na regularidade do devido processo legal.
|
Cidadãos
|
|
Atuar em Autocomposição
|
Promove a mediação, a negociação e a conciliação.
|
Termos de Cooperação; Capacitações em Autocomposição; Documentos autocompositivos; Sessões de Mediação, de negociação e conciliação.
|
Cidadãos
|
|
Atuar em Arbitragem
|
Promove a arbitragem, por meio da resolução de disputas fora dos tribunais, onde as partes em conflito escolhem um ou mais árbitros para tomar uma decisão que será vinculativa para ambas as partes.
|
Documentos de arbitragem.
|
Cidadãos
|
|
MACROPROCESSOS GERENCIAIS
|
|||
|
Macroprocessos
|
Descrição do Macroprocesso
|
Alguns Produtos e Serviços
|
Principais Clientes/ Beneficiados
|
|
Gerir transparência e atendimento ao cidadão
|
Promove a transparência dos dados, informações e resultados institucionais, em conformidade com os normativos vigentes, e promove assistência e suporte às demandas de atendimento ao cidadão.
|
Portal da Transparência; Atendimento de demandas de órgãos de controle; Atendimento de pedidos de informação, denúncias e certidões oriundas de cidadãos; Atendimento de Ouvidoria.
|
Cidadãos
Órgãos de controle |
|
Regular e estabelecer políticas e diretrizes de atuação
|
Regulamenta e atualiza normas; Altera a estrutura organizacional do MPT.
|
Atos Normativos Internos.
|
Direto: membras e membros; servidoras e servidores
Indireto: cidadãos |
|
Gerir exercício funcional de membras e membros
|
Promove controle institucional da atuação de membras e membros.
|
Certificação da regularidade de serviço; Acompanhamento do exercício de magistério; Acompanhamento de residência fora do local de lotação.
|
Direto: membras e membros
Indireto: cidadãos |
|
Coordenar governança e gestão estratégica
|
Promove o planejamento da gestão da estratégia institucional; Gerencia o Sistema de Governança; Gerencia processos organizacionais; Gerencia riscos coorporativos.
|
Monitoramento da estratégia institucional; Modelagem de processos de trabalho; Execução e monitoramento de projetos; Reuniões dos Comitês de Governança; Identificação, análise, avaliação, tratamento, monitoramento e comunicação de riscos institucionais
|
Direto: membras e membros; servidoras e servidores
Indireto: cidadãos |
|
Prestar apoio técnico administrativo aos procedimentos e ações da área-fim
|
Realiza atividades de secretaria e de suporte (perícias, pesquisas, análises) à atuação finalística.
|
Tramitação documental; Secretariamento de audiências e reuniões; Organização de pautas de audiência e sessões judiciais; Perícias técnicas.
|
Direto: membras e membros
Indireto: cidadãos |
|
Gerir tecnologia da informação e produção de dados
|
Promove segurança da informação e gerenciamento de dados; Promove inteligência da investigação e gerenciamento dos sistemas de informação.
|
Sistemas Coorporativos, Negociais e Investigativos gerenciados; Políticas e normas de segurança da informação.
|
Direto: membras e membros; servidoras e servidores
Indireto: cidadãos |
|
Realizar atividades administrativas e de infraestrutura
|
Promove contratação de bens e serviços; Gerencia infraestrutura física, imóveis e edificações; Gerencia serviços de viagens e atendimento em saúde do público interno.
|
Aquisições e contratações; Manutenção predial; Concessão de diárias e passagens; Atendimento ambulatorial; Programas de promoção da saúde
|
Direto: membras e membros; servidoras e servidores
Colaboradores terceirizados Indireto: cidadãos |
|
Gerir segurança institucional
|
Gerencia ações de segurança institucional e pessoal; Realiza transporte oficial.
|
Inspeção física e ambiental; Segurança no acesso às instalações físicas; Manutenção preventiva e corretiva de veículos oficiais
|
Direto: membras e membros; servidoras e servidores
Colaboradores terceirizados Indireto: cidadãos |
|
Gerir pessoas
|
Efetiva o provimento de pessoal; Gerencia desempenho, direitos, vantagens e benefícios; Realiza procedimentos disciplinares e desliga pessoal; Gere a Educação Coorporativa
|
Posse de membras, membros, servidoras e servidores; Avaliação do desempenho funcional de servidoras e servidores; Concessão de licenças e afastamentos; Realização de recrutamento e seleção interna; Gerenciamento de jornada; Gerenciamento de folha de pagamento; Instauração de sindicância; Realização de treinamentos
|
Direto: membras e membros; servidoras e servidores
Indireto: cidadãos |
|
Realizar gestão orçamentária e financeira
|
Planeja e executa orçamento; Realiza acompanhamento da execução orçamentária e financeira; Avalia desempenho orçamentário e financeiro.
|
Programação orçamentária e financeira; Emissão de Notas de Empenho; Liquidação e pagamento de despesas; Executa obrigações tributárias.
|
Direto: membras e membros; servidoras e servidores
Indireto: cidadãos |
|
Gerir comunicação institucional
|
Gerencia política de comunicação institucional; Gerencia relações públicas e relacionamento com a imprensa; Gerencia identidade coorporativa, propaganda e eventos institucionais
|
Eventos institucionais; Comunicação inclusiva; Campanha, release, notícia, notas públicas, cards; Perfis em mídias sociais.
|
Direto: membras e membros; servidoras e servidores
Indireto: cidadãos |
A Cadeia de Valor do MPT apresenta uma visão sistemática dos macroprocessos finalísticos e gerenciais da instituição, delineando como cada um deles contribui para a realização dos objetivos organizacionais e para a entrega de valor à sociedade. Esse conceito, concebido por Michael Porter, procura estabelecer uma relação coerente entre a execução dos diversos macroprocessos e a geração de um produto ou serviço final destinado ao seu público-alvo.
Como um diferencial estratégico, a Cadeia de Valor é capaz de impulsionar o aprimoramento dos serviços oferecidos e a eficiência operacional, assegurando transparência e responsabilidade. Proporciona um alinhamento mais preciso com a estratégia institucional e oferece múltiplos benefícios como: uma compreensão mais nítida dos processos internos, uma distribuição mais eficaz de recursos, suporte qualificado na tomada de decisões e, de forma contínua, incentiva o aperfeiçoamento dos processos organizacionais.
A seguir, consta a representação gráfica atualizada do instrumento e, na sequência, o quadro com os respectivos normativos:
Legenda: Cadeia de valor do MPT
|
Normativo
|
Descrição
|
|
Institui a Cadeia de Valor do Ministério Público do Trabalho.
|
|
|
Altera a Portaria nº 823/2021, que institui a Cadeia de Valor do Ministério Público do Trabalho. Inclusão do macroprocesso finalísticos “Atuar em Autocomposição”.
|
|
|
Incluir macroprocesso finalístico, “Atuar em Arbitragem”.
|
Em 2023, foi publicada a Portaria nº 309/2023 que instituiu a Arquitetura de Processos de Trabalho do MPT.
Trata-se de um instrumento gerencial que consolida o rol dos principais processos de trabalho da organização, desdobrando a Cadeia de Valor, o que possibilita uma visão mais enriquecida de como cada processo se interrelaciona e contribui para a missão institucional.
Os processos representam fluxos de trabalho transversais e não necessariamente pertencem a um determinado segmento ou órgão. A arquitetura, estruturada em três níveis, apresenta a estrutura geral do sistema de processos de trabalho, a partir de uma visão holística e integrada da organização, de forma que possam ser compreendidos, comunicados e otimizados.
O documento na íntegra, com o rol de todos os processos de trabalho identificados, pode ser acessado clicando aqui (Anexo da Portaria nº 309/2023).
|
Normativo
|
Descrição
|
|
Institui a Arquitetura de Processos do Ministério Público do Trabalho.
|
|
|
Anexo contendo o rol de processos que compõem a Arquitetura de Processos
|
|
|
Altera a Portaria PGT nº 309/2023 que instituiu a Arquitetura de Processos do Ministério Público do Trabalho.
|
Ademais, o Ministério Público do Trabalho mantém, em sua página na internet, repositório do portfólio dos processos mapeados, com a respectiva documentação produzida, e um painel BI correlacionando toda a estrutura de processos da instituição. Todas essas referências podem ser consultadas por meio desse link.
|
Instrumento
|
Nível de Processos
|
|
Cadeia de Valor
|
0 (Macroprocessos)
|
|
Arquitetura de Processos
|
0, 1, 2
|
|
Portfólio de Processos
|
1, 2, 3, 4
|
Legenda: Estrutura de processos de trabalho
Legenda: Organograma Institucional
Legenda: Organograma Administrativo












