Ir para o conteúdo. | Ir para a navegação

Ferramentas Pessoais

Navegação

Você está aqui: Página Inicial / 2024 / MPDFT / Imagens / Governanca-Organizacional-MPDFT.png

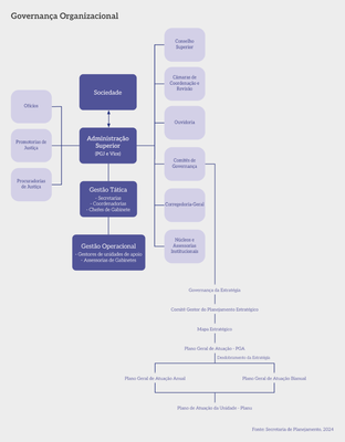
Governanca-Organizacional-MPDFT.png

Governanca-Organizacional-MPDFT.png
Imagem no tamanho completo: 131 KB | Visualizar imagem Visão Baixar imagem Download
login